04 ข้อมูลคณะกรรมการตรวจสอบและติดตามการบริหารงานตำรวจ (กต.ตร.) ของสถานีตำรวจ
อำนาจหน้าที่ของคณะกรรมการตรวจสอบและติดตามการบริหารงานตำรวจ (กต.ตร.) ของสถานีตำรวจภูธรแม่อ้อ
1. รับแนวทางและนโยบายการพัฒนาและการบริหารงานตํารวจ จากคณะกรรมการนโยบายตํารวจแห’งชาติ (ก.ต.ช.) ไปปฏิบัติเพื่อให้เกิดผล
ตามนโยบาย
2. ให้คําปรึกษาและเสนอแนะการปฏิบัติงานของสถานีตํารวจให้เป็นไปตาม นโยบายของคณะกรรมการนโยบายตํารวจแห่งชาติ (ก.ต.ช.)
3. ส่งเสริมให้มีการพัฒนาประสิทธิภาพการปฏิบัติงานของข้าราชการตํารวจ และการบริหารงานตํารวจ
4. ตรวจสอบ ติดตาม และประเมินผลการปฏิบัติงานของข้าราชการตํารวจ ในสถานีตํารวจให้เป็นไปตามนโยบายของคณะกรรมการนโยบายตํารวจแห่งชาติ (ก.ต.ช.)
5. รับคําร้องเรียนของประชาชนเกี่ยวกับการปฏิบัติงานของข้าราชการ ตํารวจในสถานีตํารวจ และดําเนินการให้เป็นไปตามระเบียบคณะกรรมการนโยบาย ตํารวจแห่งชาติ (ก.ต.ช.) ว่าด้วยการรับคําร้องเรียนของประชาชนเกี่ยวกับ การปฏิบัติหน้าที่ของข้าราชการตํารวจ
6. ให้ข้อมูลข่าวสารและเสนอปัญหาความเดือดร้อนและความต้องการของ ประชาชนในเขตพื้นที่
7. ให้คําแนะนําและช่วยเหลือสนับสนุนการประชาสัมพันธ์งานของ สถานีตํารวจภูธรแม่อ้อ
8. แต่งตั้งคณะอนุกรรมการ คณะทํางาน หรือที่ปรึกษา เพื่อดําเนินการ อย่างใดอย่างหนึ่ง ตามที่ กต.ตร.สภ. มอบหมาย
9. รายงานผลการปฏิบัติงานให้คณะกรรมการนโยบายตํารวจแห่งชาติ (ก.ต.ช.) ทราบ ตามที่คณะกรรมการนโยบายตํารวจแห่งชาติ
(ก.ต.ช.) กําหนด
10. อํานาจหน้าที่อื่นตามที่คณะกรรมการนโยบายตํารวจแห่งชาติ (ก.ต.ช.) มอบหมาย
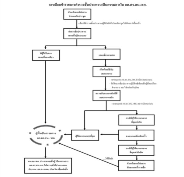
(เอกสารอ้างอิง) วิธีการสรรหาคณะกรรมการตรวจสอบและติดตามการบริหารงานตำรวจ สถานีตำรวจภูธร (กต.ตร.สภ.)
ผลการดำเนินงาน ของ กต.ตร.สภ.แม่อ้อ
ผลการดำเนินงานของ กต.ตร.สภ.แม่อ้อ เดือนธันวาคม พ.ศ.2567
สภ.แม่อ้อ วันนี้ 20 ธ.ค. พ.ศ2567 ประธาน คณะกรรมการ กต.ตร.สภ.แม่อ้อ ประชุมเตรียมความพร้อมการกวด
ผลการดำเนินงานของ กต.ตร.สภ.แม่อ้อ เดือนพฤศจิกายน พ.ศ.2567
สภ.แม่อ้อ วันนี้ 15 พ.ย. พ.ศ.2567 เวลา 10.00น.พบปะนักเรียนหน้าเสาธง ให้ความรู้เรื่อง อาชญากรรมออ
ผลการดำเนินงานของ กต.ตร.สภ.แม่อ้อ เดือนตุลาคม พ.ศ.2567
วันที่ 7 ตุลาคม 2567 เวลา 10.00 น. สภ.แม่อ้อ ภายใต้การอำนวยการ – พ.ต.ท.กิจวัฒน์สิน อมตธนทรั
ผลการดำเนินงานของ กต.ตร.สภ.แม่อ้อ เดือนมีนาคม พ.ศ.2567
List Item Previous Next วันที่ 13 มีนาคม 2567 เวลา 13.00 น. สภ.แม่อ้อ นำโดย พ.ต.ท.กิจวัฒน์สิน
ผลการดำเนินงานของ กต.ตร.สภ.แม่อ้อ เดือนกุมภาพันธ์ พ.ศ.2567
List Item Previous Next วันที่ 5 กุมภาพันธ์ 2567 เวลา 13.00 น. สภ.แม่อ้อ นำโดย พ.ต.ท.กิจวัฒน์สิน อม
ผลการดำเนินงานของ กต.ตร.สภ.แม่อ้อ เดือนมกราคม พ.ศ.2567
List Item Previous Next วันที่ 24 มกราคม 2567 เวลา 11.00 น. สภ.แม่อ้อ นำโดย พ.ต.ท.กิจวัฒน์สิน
ผลการดำเนินงานของ กต.ตร.สภ.แม่อ้อ เดือนธันวาคม พ.ศ.2566
List Item Previous Next วันที่ 10 พฤศจิกายน 2566 เวลา 13.00 น. สภ.แม่อ้อ นำโดย พ.ต.ท.กิจวัฒน์สิน อม
ผลการดำเนินงานของ กต.ตร.สภ.แม่อ้อ เดือนพฤศจิกายน พ.ศ.2566
List Item Previous Next วันที่ 10 พฤศจิกายน 2566 เวลา 13.00 น. สภ.แม่อ้อ นำโดย พ.ต.ท.กิจวัฒน์สิน อม